Featured image of post 装机记录

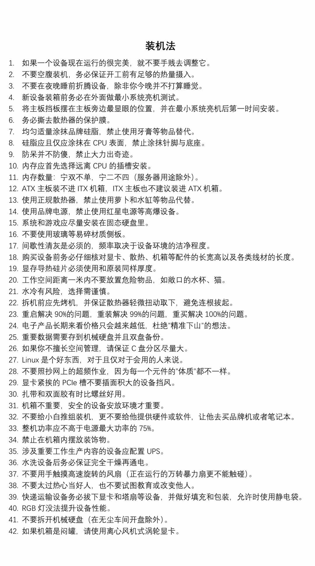
装机记录

服役四年的笔记本终于光荣退休

我的笔记本是四年前买的拯救者 Y7000P 2020,配置放在现在不太够用,再加上之后想把笔记本放到工作室里,于是决定装一台台式电脑

需求

  • 预算8000左右

  • 内存大等于32GB

  • CPU性能较强,能够多开软件

  • 存储2TB以上

  • 显卡能在2K分辨率下流畅运行所有3A游戏,画质帧率不追求极限,较好即可,需要支持光追

  • 带无线网卡

配置选择

CPU:AMD 锐龙 5 9600X

主板:华硕 PRIME B650M-K

显卡:铭瑄 RTX 5070 12GB 电竞之心

内存:金百达 DDR5 黑刃 6000 c36

硬盘:铠侠 2TB SD10

电源:金河田 白金牌 A+ 850W 黑色

散热:九州风神 玄冰 500

机箱:开放式机架

网卡:MT7922

风扇:零度世家 风尊 T30 12cm

装机过程

准备

首先熟读装机法,先吃饭

合影

组装好机箱

打开硬件茶谈的【装机教程】全网最好的装机教程,没有之一

安装CPU

拿出板U,检查外观是否正常

对齐主板和CPU的凹槽,然后轻放CPU,再压下扣具,弹出保护盖

安装内存

打开内存卡扣

对齐凹槽把内存按到底,直到听到咔嚓声。四槽双内存需要装到第2和第4插槽,我的是双槽就不用考虑这个问题

安装固态硬盘

将主板散热马甲拧下,检查螺柱有没有多余或者缺少,保证固态安装后不会出现被螺柱顶到,或没有支撑导致歪斜

将硬盘以30度角左右对准凹槽插入

撕下散热马甲背面的保护膜,再拧回马甲

安装风冷

拆卸原装散热固定器,这四个螺丝非常紧,需要用大号螺丝刀才能拧下,实在拧不动可以求助电脑店,不要大力出奇迹,螺丝刀戳坏主板

将四个塑料圆柱装到刚刚的螺丝孔上,装上对应主板平台的固定架,然后拧好螺丝

挤硅脂,在CPU上画X,少了就是刚好,刚好就是多了,多了就是完了

将散热塔上的膜撕下来,然后对准螺丝孔位,放在CPU上面,两边螺丝交替着拧,拧到底再拧松三圈

将风扇装上卡扣,卡进散热塔的凹槽里,注意风扇的方向,应前进后出。散热塔很锋利,装的时候注意不要滴血认主了

主板装上机箱

对照说明书上的主板孔位在机箱上拧好螺柱,注意需要拧紧,然后装上IO面板

将主板安装上去,拧上螺丝,注意螺丝不要拧太紧

安装SATA硬盘

找出主板盒子里这样接口的线,一头接主板SATA口,一头接硬盘

对照机箱说明书把硬盘固定在机箱里

安装电源与接线

我的是全模组电源,对照说明书找到需要的线

  • CPU
  • 主板
  • 显卡
  • SATA硬盘

将线插到电源对应的接口上

将电源安装到机箱,将线穿过对应的孔洞

将机箱前板的线也穿过孔洞,对照说明书连接好所有的接口,到这里就可以先进行主板通电测试了

一般情况应该是先装显卡再开机,但是我的显卡还没买,所以先进行主板通电测试

一次点亮,装机很成功

安装显卡

拿出显卡,检查外观方面有没有损坏

取下金手指保护套和视频接口的防尘塞并检查

将机箱躺着放,可以看到主板的PCIe1槽,将金手指对准插槽

将显卡按进插槽,直到听到咔嚓声

拧上显卡挡板的螺丝

系统与设置

参考装机不求人之:史上最全传说级装系统教程,零基础新手一站式WIN10系统安装攻略。内含系统激活、驱动安装、BIOS基础调试及基础烤机稳定性压力测试。_

安装系统

装系统分为直装法和PE安装法,我用的是PE安装法

直装法 就是开机直接执行安装程序进行安装,优点是简单快捷,缺点是不灵活

PE安装法 就是在U盘中安装PE系统,在PE系统中安装Windows系统,优点是灵活,功能多,缺点是如果PE系统不纯净,安装的Windows也会被下料

制作PE系统U盘

  • 准备一个8G或以上的U盘,尽量选择质量较好的
  • 制作PE启用U盘会导致U盘内所有数据全部清空,需要提前备份
  • 下载微PE工具箱

打开刚刚下载的程序,选择其他安装方式后面的第一个图标,也就是安装到U盘

除了卷标可以自定义以外,其他选项均默认即可,然后点击立即安装进U盘

安装Windows

下载 Windows 11的镜像文件,放入U盘,然后把U盘插在电脑上,开机连按F8将U盘设置成第一启动项,然后进入PE系统

用DiskGenius给固态分区,选中固态,右键选择快速分区,按照下图进行设置,建议C盘至少200G,分两个区即可

打开此电脑,找到刚刚的Windows镜像,运行其中的setup.exe,跟随引导安装系统

重启电脑,过程中拔下U盘,开机自动进入Windows系统,跟随初始界面引导进行设置即可,注意电脑命名一定不能使用中文

在设置里面激活系统,激活码R3BQN-YQP9J-FYHRC-QMVPY-B4G6Y

安装驱动

BIOS设置

开机连按F8进入BIOS

基本设置

主界面把语言切换成中文,开启EXPO,也就是一键内存超频,开启PBO,让CPU频率更高

主界面调整风扇转速,建议 (40,35)、(60,60)、(70,100) 几个点

如果要关机后USB接口停止供电,就进入高级模式,将ErP设置为S4+S5

稳定性测试

下载图吧工具箱 ,在硬件信息里确认一下有没有问题

硬盘

打开AS SSD Benchmark,选择需要测试的硬盘,点击Start开始测试

打开CrystalDiskInfo,检查硬盘的使用情况有没有异常

CPU体质测试

打开任务管理器CoreTempCPU-Z,检查默频和电压是否正常

CPU-Z中点击基准跑分,点击CPU稳定性测试,然后检查是否能跑到对应型号的分数

打开HWiNFO>传感器,找到CPU的详细信息

打开CPU Burner,点击Start,然后检查CPU频率与电压。如果稳定在1.3V以下说明是正常的,电压越低说明体质越好,温度应在80度以下。烤机十分钟,若电压温度稳定且没有出现故障,说明CPU已经可以正常使用了

双烤

打开FurMark,在设置中勾选第一和第三个选项,然后点击GPU Stress Test,开始烤GPU

打开AIDA64,点击系统稳定性测试,只勾选FPU,然后点击左下角的开始

回到AIDA64第一个界面,选择计算机>传感器,可以看到电脑的实时参数,一般应小于85度

烤机半小时左右,如果没有异常或死机,那么恭喜,电脑可以正常使用

完成

我最后在风扇和机架轮廓上缠了两条EL冷光线,这样放进机柜后不会由于看不清而碰到主机,而且更好看

机箱背面的线我做了简单的整理

机柜内我加了一层纱窗网,可以防止较大的灰尘进入,还放了一个USB小风扇辅助散热,虽然噪音大了点,但戴上耳机就听不到了。机柜外我采用的是烧烤网加纱窗网

最后是主机的照片,装完机总体感觉并不像想象的难,就像拼积木一样,很好玩

Like 0
本站已不稳定运行 小时 分钟
共发表文章 23 篇 ,总计 78.27 k 字
本站总访问量:
使用 Hugo 构建
主题 StackJimmy 设计